全球变化背景下寒旱区草型富营养化湖泊藻华和有机质矿化加剧
有机质污染上升已成为多个湖泊正面临的重要水环境问题,尤其是在我国北方寒旱区,分布着大量草型富营养化湖泊,其中水生植物过度繁殖,有机质污染不断加剧。然而,寒旱区草型富营养化湖泊中有机质在水、颗粒物及沉积物多介质间的循环过程及机制仍不够清晰。
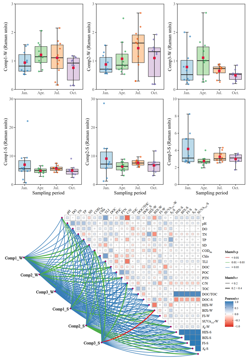
针对上述问题,中国科学院南京地理与湖泊研究所湖泊治理与生态工程团队刘成等人聚焦乌梁素海这一典型的寒旱区草型富营养湖泊,通过在水生植物过度繁殖期和冰封期开展的野外原位调研,解析了水、悬浮颗粒物及沉积物多介质中有机质赋存含量、形态及其循环过程。
研究结果显示,乌梁素海的有机质埋藏相比于亚热带富营养化湖泊明显更高,在冬季达到峰值,而矿化主要发生在春季、夏季和秋季。夏季沉积物中藻源有机质的积累和水中藻源有机质的快速降解表明藻华呈上升趋势,从而进一步加速了有机质矿化过程。在全球变化不断加剧背景下,乌梁素海流域每年增温速度约为0.08℃。该区域的变暖趋势可能会通过更早的冰雪融化和更高的季节性温度加剧沉积物中埋藏有机质的矿化。这些过程进而可能会增加碳排放,并促进湖泊向藻类主导的浑浊状态过渡。未来的研究应更多地关注类似寒旱区草型富营养化草型湖泊有机质的循环过程。
相关成果以Organic matter cycling reveals escalating algal blooms and accelerated mineralization in a macrophyte-dominated cold-arid eutrophic lake为题,近期发表在Water Research期刊。论文第一作者为硕士生张峰瑞,通讯作者为刘成副研究员。该研究得到国家重点研发计划项目、国家自然科学基金和巴彦淖尔市地方科技项目的资助。

图1 乌梁素海水和沉积物中有机质组分及其与环境因子之间的关系

图2 乌梁素海水、颗粒物和沉积物中有机质循环过程
【文章信息】:Fengrui Zhang,Wenxuan Han,Xue Sun,Zhaode Wang,Lei Zhang,Qiushi Shen,Haijin Lan,Bingfa Chen,Hongbin Yin,Cheng Liu*. Organic matter cycling reveals escalating algal blooms and accelerated mineralization in a macrophyte-dominated cold-arid eutrophic lake. Water Research, 2026, 290: 125128.
